Whistleblowing and fraud response

Refer also to the Whistleblowing Policy and Whistleblowing Procedure.

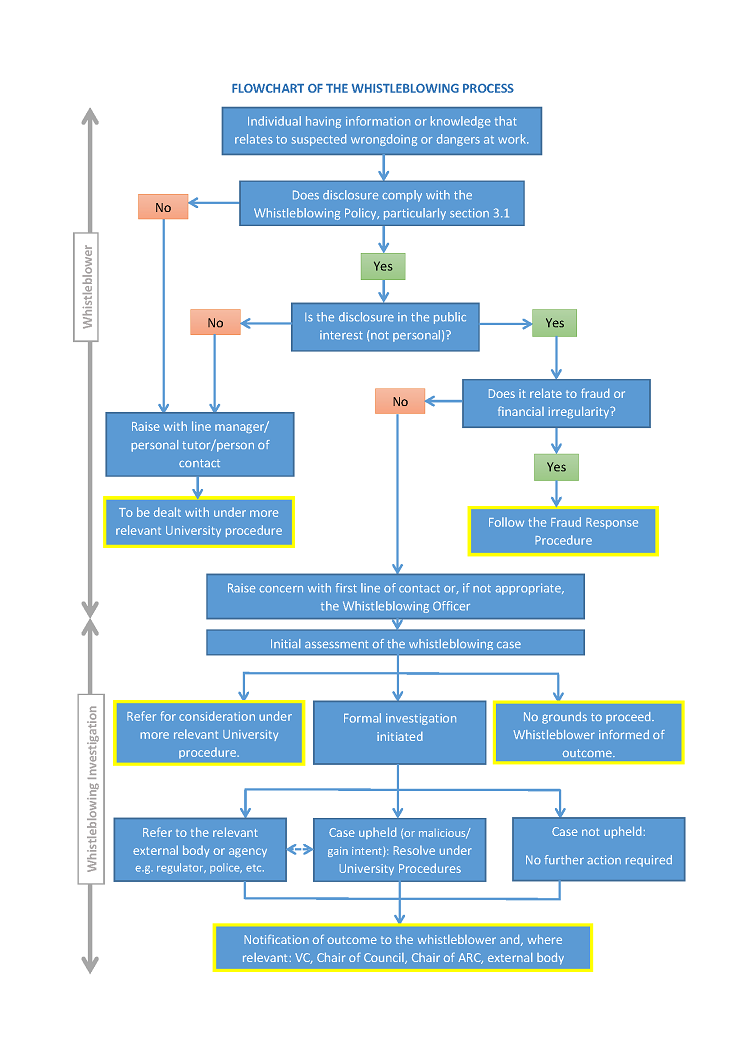
whistleblowing process chart

Whistleblowing Officer

(Secretary to Council)

Fiona Dumbelton

01782 733373
f.dumbelton@keele.ac.uk

Deputy Whistleblowing Officer

Anne-Marie Long

01782 734497
a.long@keele.ac.uk

Staff Counselling Service

Accessed via Occupational Health

Occupational Health

01782 733733
occupationalhealth.enquiries@keele.ac.uk

Senior Independent Member of Council (Chair of the Audit & Risk Committee)

Contact via the Secretary to Council, marking correspondence as FAO - Chair of the Audit & Risk Committee.

Protect

(Independent whistleblowing charity - formerly Public Concern at Work)

Helpline: (020) 3117 2520

E-mail: via online form
Website: https://protect-advice.org.uk/

Fundraising Regulator (concerns relating to fundraising practice may be referred to the UK regulator)

Complaint Helpline: 0300 999 3407
Website: https://www.fundraisingregulator.org.uk/complaints

Whistleblowing online training

The University has developed a short (15 minute) online training module on Learning Pool entitled: 'Whistleblowing with Confidence'. This can also be accessed via Staff Intranet - Keele People - Learning & Development. This module sets out the legal and regulatory responsibilities regarding whistleblowing and provides an overview of how whistleblowing operates at Keele University. 

Line managers are particularly encouraged to undertake the training to better understand the University's Whistleblowing Policy & Procedure and their responsibilities for supporting staff who wish to raise a case.

The purpose of the fraud response procedure is to provide guidance in the event that members of the University suspect fraud or financial irregularity to be occurring. Its overriding objective is to safeguard the University from material loss and damage arising from acts of fraud and financial irregularity, including reputational damage.

Please click the link to view the Fraud Response Procedure (Approved by Audit and Risk Committee 12 June 2024).